中国储能网讯:在全球储能产业加速向 “高安全、长寿命、大容量” 转型过程中,电芯作为储能系统的核心部件,其技术迭代直接决定着行业发展的天花板。
近期,凭借 “发布早、量产早、交付早” 的先发优势,在第三代储能大电芯之争中脱颖而出的明星产品587Ah电芯商业化进程明显加速。

5年120GWh!头部企业相继拿下大订单
12月2日,海辰储能发布消息,中车株洲所6.25MWh电池舱成功批量交付。该系统采用海辰储能自主研发的∞Cell 587Ah大容量储能电池,将应用于西北地区高比例新能源场景,总规模超GWh,为当地可再生能源消纳与电力系统调节能力提升贡献力量。
三天后的12月5日,海辰储能与中车株洲所签署合作协议,“十五五”时期(2026—2030年),海辰储能将向中车株洲所综合能源事业部供应累计不低于120GWh的储能产品,涵盖314Ah、∞Cell 587Ah、∞Cell 1175Ah等在内的系列储能电池产品。
这不仅是近一个月来第四起储能产业链头部强强联合,深度绑定的案例,更标志着,在第三代储能大电芯竞逐中,587Ah规模化应用已经领先一大步。
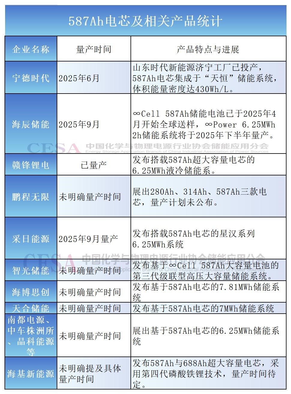
无独有偶,作为该电芯规格得先行者,宁德时代透露,其587Ah大容量储能电芯已完成2GWh出货,率先实现GWh级出货。今年预计出货量将达3GWh。
今年以来,136号文、394号文等一些列重磅文件推动储能产业从“规模扩张”向“质量效益”转型,大容量电芯成为破局度电成本高企、系统效率不足的核心抓手。
上半年,围绕着能量密度和循环寿命,第三代大容量电芯竞争白热化,技术迭代逐渐分化成两大阵营,一个是以阳光电源为代表的系统集成商阵营,押注684Ah、625Ah、688Ah等规格;一个是以宁德时代主导的电芯厂商阵营,锁死587Ah;而瑞浦兰钧、中创新航等则押注过渡型产品392Ah规格,打的策略是,凭借产线复用优势在第三代大电芯竞争格局未定的情况下,短时间占领一席之地。
不过,值得关注的是,瑞浦兰钧、楚能新能源、欣旺达等锂电头部企业下半年以来重点押注了588Ah规格。
但从商业话落地情况看,宁德时代、海辰储能拿下的大规模订单,使得587Ah电芯规格与其他电芯规格明显拉开了距离。
从量产节奏看,587Ah电芯领先趋势也很明显,呈现 "头部引领、产业链跟进"的趋势。
宁德时代作为行业先行者,于2025年6月宣布实现587Ah电芯量产交付,其山东基地的智能化产线将生产节拍提升50%,单条产线年产能可达15GWh。
紧随其后的海辰储能,4月完成全球送样,9月实现量产,其∞Power 6.25MWh 储能系统同步下线,形成"电芯 - 系统" 一体化解决方案。
另外,海基储能、鹏程无限、赣锋锂电等锂电企业也推出自有587Ah产品。
除了锂电企业紧跟趋势,上半年,南都电源、中车株洲所、晶科能源等集成商对外展出了基于587Ah电芯的6.25MWh系统;天合储能、海博思创也分别基于587Ah电芯开发了7MWh系统、7.81MWh系统。
今年9月,采日能源也宣布具备基于587Ah电芯的6.25MWh储能集装箱系统量产交付能力,这表明,越来越多的系统集成商对于587Ah电芯的认可和站队。

587Ah踩中规模化储能的核心痛点
当下,储能产业的核心矛盾,已从“有无” 转向“优劣”,尤其是 GWh 级项目的激增,对电芯的成本适配性与场景兼容性提出了严苛要求。
587Ah 电芯的商业化落地之所以快,核心优势在于精准切中了行业两大核心痛点,跳出“容量越大越好”的认知误区。
其一,587Ah 电芯实现了度电成本的最优平衡点设计。
度电成本是储能项目盈利的核心标尺,而 587Ah 电芯通过容量提升、部件精简、成本下降的正向循环,构建了优势显著的成本优势。
资料显示,相较于主流314Ah电芯,在1GWh项目中,587Ah电芯可使模组数量减少46%、线缆用量降低38%、BMS 采样点减少52%,仅非电芯成本就降低22%。
宁德时代587Ah电芯历经三年研发测试,兼顾整站匹配、系统集成、电化学特性,初始能量转换效率达96.5%,寿命更长,实现更优的度电成本,契合136号后储能以价值驱动。
其系统零部件总数从3万个锐减至1.8万个,降幅达 40%,直接推动系统集成成本下降15%。
这种成本优势并非单纯依赖容量提升,而是源于对电化学特性与系统集成的深度耦合。
通过多目标优化算法测算,587Ah 被证实是兼顾能量密度与制造成本的黄金容量,既避免了小容量电芯的部件冗余,又规避了超大容量电芯的制造瓶颈与安全风险,全生命周期投资回报率较上一代产品提升5%,为规模化项目提供了成本最优解。
其二是,587Ah电芯破解全球化运输的尺寸密码。
大容量电芯的商业化落地,离不开对全球物流体系的适配能力,20尺集装箱的尺寸限制与50吨海运重量限制,是跨国项目的硬性门槛。
海辰储能的∞Cell 587Ah大容量储能电池综合考虑了能量密度、安全性、循环寿命等维度,在尺寸上寻求最优解,不仅成本优势显著,更实现了94.5% 能效表现,超万次的循环寿命,具备“高性能、高安全、高可靠、长循环、高适配”等多维优势。
其 73.5×286×216mm 的尺寸设计,既符合 20 英尺集装箱的标准限重(45 吨危险品运输要求),又能实现 6.25MWh 的单舱容量,恰好契合国标分区要求。
另外,在其他一些关键性能指标上,587Ah电芯实现全面突破,如能量密度方面,宁德时代产品达到 434Wh/L,较上一代提升10%,系统能量密度更是提升25%;海基储能等产品也均突破430Wh/L。
安全性方面,宁德时代构建 "三维防御体系",通过安全电解液、不扩散阳极、耐热隔离膜的协同作用,使电芯在过充、热失控、针刺等滥用场景下实现不起火、不爆炸,顺利通过GB/T36276和GB 44240 两项国家强制标准测试。
总而言之,587Ah 储能电芯的商业化领跑,是对储能产业核心需求的深刻洞察与精准响应。
它既不是盲目追求容量的数值竞赛,也不是单一性能的极致堆砌,而是在成本、性能等多维度找到的黄金平衡点。
尽管587Ah电芯在商业化发展方面具备领先优势,但走向主流之路的过程中也需应对量产成本、产品控制一致性、市场竞争和行业标准等现实挑战。
随着587Ah 电芯的规模化应用与技术成熟度的提升,针对系统集成匹配性、工程化应用、商业化运行模式等方面为行业提供重要借鉴,并推动大容量电芯技术路线提质降本增效,加速多元应用场景的储能技术整体解方案服务全球化进程。



